Domicílio Judicial Eletrônico
O Domicílio Judicial Eletrônico é uma ferramenta do Conselho Nacional de Justiça - CNJ que centraliza as comunicações de processos enviadas pelos tribunais brasileiros em uma única plataforma digital.
As citações (notificações iniciais) e as intimações pessoais no PJe são encaminhadas às empresas e às pessoas naturais cadastradas no Domicílio Judicial Eletrônico por meio desse sistema.
A utilização do Domicílio Judicial Eletrônico é obrigatória para empresas privadas ou públicas, exceto as microempresas e as empresas de pequeno porte que possuírem endereço eletrônico cadastrado no sistema integrado da Rede Nacional para a Simplificação do Registro e da Legalização de Empresas e Negócios (Redesim), de acordo com o art. 17 da Resolução CNJ nº 455/2022.
Para mais informações e como se cadastrar, acesse a página do Domicílio Judicial Eletrônico e consulte as Perguntas Frequentes (FAQ) com orientações e esclarecimento de dúvidas ou acesse o Webinário realizado pelo CNJ, disponível na plataforma Youtube, clicando aqui (link direto para o início da fala sobre o cadastro).
Clique aqui para acessar a playlist criada pelo Conselho Superior da Justiça do Trabalho - CSJT, no Youtube, que traz informações sobre cadastro e gestão do Domicílio Judicial Eletrônico para a empresa e para advogadas(os).
Você pode também acessar o manual do usuário, criado pelo CNJ.
Pessoas a serem citadas ou intimadas pelo Domicílio Judicial Eletrônico
As seguintes pessoas devem ser citadas ou intimadas pelo Domicílio Judicial Eletrônico - DJE:
1. Citação:
- Ente privado (empresa ou pessoa física) que possui cadastro no DJE; e
- Ente púbico sem procuradoria no PJe e cadastrada no DJE.
2. Intimação:
- Ente privado (empresa ou pessoa natural) que possui cadastro no DJE e não está representado(a) por advogado(a);
- Ente privado (empresa ou pessoa natural) que possui cadastro no DJE e cuja intimação deva ser "pessoal", mesmo se representado por advogado(a). Um exemplo de intimação pessoal é a "citação" para pagamento / início da execução referida no art. 880 da CLT; e
- Ente púbico sem procuradoria no PJe, cadastrado no DJE e que não está representado por advogado(a).
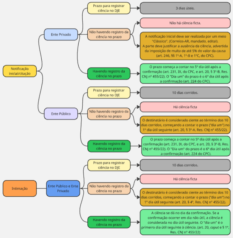
Regras de Contagem de Prazo no DJE
ATENÇÃO 1: De acordo com o art. 224 do CPC, "[...] os prazos serão contados excluindo o dia do começo e incluindo o dia do vencimento".
ATENÇÃO 2: O PJe está configurado para considerar os prazos automaticamente. Portanto, a inserção das informações abaixo objetivam dar transparência à contagem dos prazos relativos ao Domicílio Judicial Eletrônico.
As citações (notificações iniciais) realizadas por meio do Domicílio Judicial Eletrônico possuem as seguintes regras de contagem do prazo:
- Citação confirmada: O prazo processual começa no 5º dia útil após a confirmação da leitura/ciência, conforme art. 231, inc. IX, do CPC, c/c § 3º-B do art. 20 da Resolução CNJ nº 455/2022. Neste caso, o "dia um" do prazo é o sexto dia útil após a ciência;
- Citação não confirmada - pessoa jurídica de direito público sem procuradoria: Considera-se realizada a citação no 10º dia corrido após o envio da comunicação, com início do prazo ("dia um") no primeiro dia útil seguinte, conforme § 3º-A do art. 20 da Resolução CNJ nº 455/2022;
- Citação não confirmada - pessoa jurídica de direito privado: A citação não se aperfeiçoa sem a confirmação no DJE no prazo de até três dias úteis. A parte deverá justificar a ausência de acesso, advertida da imposição de multa de até 5% do valor da causa. A citação deverá ser renovada por outro meio válido, na ordem da lei processual civil (postal, oficial(a) de justiça ou edital), até atingir a finalidade, conforme §§ 1º-A, 1º-B e 1º-C do art. 246 do CPC.
As intimações pessoais realizadas por meio do Domicílio Judicial Eletrônico possuem as seguintes regras de contagem do prazo:
- Confirmadas: Considera-se realizada a ciência no dia da consulta eletrônica pelo intimando ao teor da comunicação. Nos casos em que a consulta se dê em dia não útil, a intimação será considerada como realizada no primeiro dia útil seguinte. Assim, o "dia um" do prazo é o primeiro dia útil seguinte à ciência da intimação, conforme caput e § 1º do art. 20 da Resolução CNJ nº 455/2022.
- Não confirmadas: Considera-se realizada no 10º dia corrido após o envio, com início do prazo ("dia um") no primeiro dia útil seguinte.
Fluxogramas
Seguem abaixo fluxogramas referentes às regras de contagem de prazo e às formas de envio das comunicações:
Regras de contagem de prazo:

Formas de envio das comunicações:
Dúvidas nesta página?
Entre em contato:
Secretaria da CorregedoriaRua Esteves Júnior, 395 - Centro - Florianópolis
(48) 3216-4128
secor@trt12.jus.br


